Kailasa Paramparagatha Kanchee Kailasa Sarvajnapeetham

From Kailasapedia
Jump to navigation Jump to search

http://drive.google.com/uc?export=view&id=1-16ZbVwoIPi97vjLxwqhVJ3o3ko3YsCn http://drive.google.com/uc?export=view&id=14UYuhslxpQdkOb0IUYW8x-cb91kMk2Hb http://drive.google.com/uc?export=view&id=1MgSaSQmsMC6FW1EuSTh5hJDJzcWxFtpY

The Supreme Pontiff of Hinduism Recognised and Coronated as Successor to the Kailaasa Paramparagatha Kanchi Kailasa Sarvajnapeetham

The Supreme Pontiff of Hinduism, Jagatguru Mahasannidhanam, His Divine Holiness Bhagavan Nithyananda Paramashivam bearing the title Bhagavan Sri La Sri Nithyananda Paramashiva Gnanasambanda Desika Paramacharya Swami, earlier known as A. Rajasekaran, was at the age of 10, recognized as an incarnation, initiated, proclaimed, declared and coronated as the future Guru Maha Sannidhanam (Pontiff) of the Kailaasa Paramparagatha Kanchi Kailasa Sarvajnapeetham (Religious Kingdom and State) established by Paramaśiva Himself, ruled by the Thondaimandala Aadheenam (temple-monastery), by the 230th Pontiff, Kayilai Punithar Seelathiru Jñānaprakasha Swamigal Durai - Jñānasambantha Mudaliar. The declaration was that The Supreme Pontiff of Hinduism would takeover the administration and full responsibility when He attained the age of maturity. In the year 2000, when The Supreme Pontiff of Hinduism turned 22, He assumed responsibility as the Guru Maha Sannidhanam (233rd Pontiff) of the Thondaimandala Aadheenam.

http://drive.google.com/uc?export=view&id=1NxEDJMwBOks7zufV1iuYmr7mr75WVBvu http://drive.google.com/uc?export=view&id=16B_mWqny_YIk_IsJUU_orBXv9zZVE0rJ http://drive.google.com/uc?export=view&id=1unRkSm1DHRe4Cjn6U9Aw8zLNqMRCK9D4


(Left) - 230th Pontiff of Kingdom of Thondaimandalam, Kayilai Punithar Seelathiru Jnanaprakasha Swamigal Durai - Jnanasambantha Mudaliar. (Middle) - The Supreme Pontiff of Hinduism at approximately age 10. (Right) - The Supreme Pontiff of Hinduism at approximately age 13.



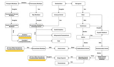
The Family Tree of The SPH

Family tree of sph.jpeg

The Lineage of Paramasiva in the kingdom

Paramasiva gave initiation to Tiru Nandi Thevar in Kailaasa (Abode of Paramasiva). Also known as Nandi, Tiru Nandi Thevar serves as the vehicle to Paramaśiva and is also worshipped as a deity and is the foremost of the 18 Siddhas (esteemed Sages who manifested spiritual powers). He is also the Guardian deity of the abode of Paramaśiva which is Kailaasa. Sanatkumara is a student of Nandi Thevar who received the initiation from him. From Sanatkumara, Sathiya Jnana Darisanikal received it and gave it to his student Paranjothi Munivar. The latter descended down to earth and gave it to Meikanda Thevar. Meikanda Devar’s student Sitrambala Nadigal who was blessed with the enlightenment experience by the grace of his Guru, received this initiation from him and gave it to Jnana Prakasar.

This monastery - Thondaimandala aadheenam - of the Kailaasa Paramparāgatha Kanchi Kailasa Saravajnapeetham (Kingdom) is called Tirukkailaya Paramparai Thondai Mandala Aadheenam because it was established by Jnana Prakasar in the direct lineage of Paramasiva of Kailaasa (called Kailayam in Tamil).

Thondai Mandala Shaiva Vellalars (the community from which hails The Supreme Pontiff of Hinduism) already had their kriya mutts (kriya - rituals; mutts - monasteries) to carry out their kriya activities. Each male and female was to get the Samaya Diksha (formal initiation into Adi Shaiva; Samaya - refers to the religion of Adi Shaiva; Diksha - spiritual initiation) between age 7 to 9, and receive the special diksha before 16, accepting Anmartha Shiva Pooja (everyday personal puja each one does to a Shivalinga given to him after initiation) before marriage time and if they are keen to lead a spiritual life, they would receive the Nirvana diksha (one more spiritual initiation) and Acharya Abhishekam (ritualistic coronation to the spiritual seat). The Thondaimandala Shaiva Vellalar community was initiated into all such initiations in early days of the enlightenment ecosystem. To assist them in these activities, they needed a Jnana Mutt (enlightenment ecosystem - a temple-monastery complex). They adapted this Adheenam (monastery) as their Jnana Peetham (spiritual Seat) and became its devotees through generations.

The Pontiffs of the Thondaimandala Aadheenam are picked from the Thondai Mandala Shaiva Vellalar community. The people of this community have made huge donations of lands and buildings at many places to this Mutt to make it a prosperous one.

The history described above was seen in a book in possession with the 229th Guru Maha Sannidhanam (229th Pontiff).

Thondaimandalam and Thondaimandala Aadheenam

Kanchipuram in the State of Tamilnadu is primarily the Thondaimandala region. Hindus regard Kanchipuram in Thondaimandalam to be one of the seven holiest cities in India, the Sapta Puri (Sapta - seven; Puri - sacred place). In Hinduism, a kṣetra is a sacred ground, a field of active power, and a place where final attainment, or moksha, can be obtained. One of the Hindu Source Scriptures Garuda Purana says that seven cities, including Kanchipuram are providers of moksha (final attainment). The city is a pilgrimage site for Saivites and Vaishnavites. It has close to 108 Shiva temples. It was originally designed to stand for the ultimate Truths of Adi Shaiva and celebrate these Truths through its temples, culture, people and lifestyle.

The Guru Maha Sannidhanam (Pontiff) ruled this Adi Shaiva Kingdom from the Thondai mandala Aadheenam. Paramaśiva is the worshipped deity in this Aadheenam.

http://drive.google.com/uc?export=view&id=1I7xwIr17k5TgVkhVsCmQI8MEuA9VuVuh

Chola Dynasty in 848-1279 AD of which Thondaimandala was a part Maps of India - https://www.mapsofindia.com/history/chola-dynasty.html

http://drive.google.com/uc?export=view&id=1DiUR2myLftVqmHEL7_b0SrO-7-lKenkT http://drive.google.com/uc?export=view&id=1N3vcl0iuMHSRNsKxU4R-B1I7U_4_jjwa

http://drive.google.com/uc?export=view&id=10VNg-iSeJY0rIiOYqec3_i91UH7mbOAY http://drive.google.com/uc?export=view&id=1orweB-60JWYxcktohNGSFxJJ2SoE5oX8

(All) Pictures of the ancient Thondaimandala monastery. (Top left) The presiding deity of Paramaśiva in the monastery’s temple.


http://drive.google.com/uc?export=view&id=1LZ19XajJJUs5uUq4-Dw62nJ9E2FpopeN http://drive.google.com/uc?export=view&id=1xnIHFII8Zc4eTu1PPl4R106l39JldyRs

(left) The entrance to the mutt. (right) The presiding deity of the mutt

Glory of Thondaimandalam recorded by famous poets and others

Padikasu Pulavar

(Ref.: https://en.wikipedia.org/wiki/Padikasu_Pulavar)

Padikasu Pulavar is a Tamil poet who had lived during the late 17th and early 18th centuries. He was a native of Kalandai in Thondaimandalam. He was famous for authoring Thondaimandala Sathagam (sathagam is the name given to a composition containing one hundred verses) a poetic collection written in praise of Thondaimandala Vellalars or agriculturists of the Thondaimandalam region.

He was a court poet of Raghunatha Kilavan, first Sethupathi (Ruler) of Ramnad, South India. (Ref.: https://wikivisually.com/wiki/Raghunatha_Kilavan). One Ramalinga Swamigal has written a fine commentary on the invocatory song of Padikasu Pulavar’s book Thondamandala Sathagam. (Ref.: https://en.wikipedia.org/wiki/Ramalinga_Swamigal)

Xuanzang

a Chinese traveller who visited Kanchipuram in 640 CE, recorded that the city was 6 miles (9.7 km) in circumference and that its people were renowned for their bravery, piety, love of justice and veneration for learning.

Enlightened beings and power manifestors of Thondaimandalam

In early days before persecution of Kailaasa (ancient India where the civilization itself was a highly conscious and evolved one), there were enlightened beings, Siddhars, Munivars, Rishis etc who manifested spiritual powers and kept the entire enlightenment ecosystem alive through their contributions and spiritual initiations. Below are a few such beings from ancient Thondaimandalam.

Saint Sekkizhar

(Ref.: https://www.revolvy.com/page/Sekkizhar?source=folders)

Sekkizhar (Tamil: சேக்கிழார்) was a poet Saint and a contemporary of King Kulothunga Chola II in the Thondaimandalam region. He compiled and wrote the Periya Puranam (Great Story or Narrative) in 4253 verses, recounting the life stories of the sixty-three Adi Shaiva Nayanars, the enlightened devotees of Paramashiva. Sekkizhar himself was revered as a poet and Saint and his work, the Periyapuranam became the twelfth and final book of the sacred Saiva canon.

http://drive.google.com/uc?export=view&id=1NYO9jYoyMAb3O1ELBbR0PkTFg33Ksz6s

Sekkizhar was born as Arulmozhithevan, meaning “the one of the divine language”. He was a native of Kundrathur village, a sub-division of Puliyur-kottam in Thondaimandalam. Sekkizhar was a child of precious genius and having noticed this, king Anapaya, that is King Kulothunga Chola II appointed him as his Prime Minister whose enlightened knowledge would guide the entire kingdom. His life is celebrated by the famous poet Saint Umapati Sivacharya in his fourteenth century work (1313 A.D) called Sekkizhar Nayanar Puranam. Sekkizhar anniversary festival is celebrated every year in the Tamil month of Vaikasi (May-June) on his natal star - Poosam.

http://drive.google.com/uc?export=view&id=12Te-hU1-NGNrZKvfhQRASMHbiiT_nkgW

Kulothunga Chola II was so moved upon hearing Sekkizhar’s Periyapuranam that he placed the poem and Sekkizhar on the royal elephant and took them out on a grand procession around the streets of Chidambaram (spiritual nerve center in South India). The king himself waved the chamaram (fly-whisks) for Sekkizhar and showered Sekkizhar with honors. This work is considered the most important initiative of Kulothunga Chola II's reign. Among all the hagiographic Puranas (Hindu History) in Tamil, the Periyapuranam (or Tiruttondar Puranam) stands first. The Periyapuranam is considered a fifth Veda in the Tamil language and it immediately took its place as the twelfth and the last book in the Shaiva canon.


Saint Sivaprakasar

http://drive.google.com/uc?export=view&id=1v-J_C7g6X4_Gatfh3ILdriUTA29SrpoO

https://en.wikipedia.org/wiki/Siva_Prakasar Siva Prakasar (also Ṣiva Prakāṣa or sometimes Ṣiva-prakāṣa Dēṣikar), was a Tamil poet and philosopher lived during the late 17th and early 18th centuries. He was called 'Turai mangalam Sivaprakasar' , 'Karpanai Kalanjiyam', and blessed by the grace of God as 'Sivanuputhichelvar'. He has contributed more than thirty four Tamil books to the Tamil Literature, the most well known of which is the ‘Nanneri’, a work dealing with moral instructions. He is also well known for translating early Kannada works into the Tamil language and for creating his own poetry.


Family background

Sivaprakasar was born in Kanchipuram in Thondaimandalam, into an orthodox Adi Shaiva Tamil family around the middle of the 17th Century. Sivaprakasar's father Kumaraswamy Desikar was a respected spiritual leader. He was an archagar (official temple priest) in Thondaimandalam.

Sekkizhar’s learning and extraordinary contribution to the enlightenment ecosystem

To learn Tamil Grammar, Sivaprakasar along with his brothers Karunaiprakasar and Velaiyar went to Tirunelveli (a place filled with enlightened beings in South India) and found Valliyur Tambiran as their teacher. The teacher accepted him as his student after Sivaprakasa Swamigal demonstrated his exceptional proficiency in the subject. He taught him everything he knew, but when Sivaprakasa Swamigal tried to pay for his tuition fees, he refused, saying that he would like to have the payment in a different sort.

The teacher had been having a bitter feud with another Tamil scholar. He told Sivaprakasa Swamigal, 'Go to this man, defeat him in a contest of Tamil prosody, and as a condition of his defeat, make him prostrate to me'. Sivaprakasa Swamigal accepted the assignment, located the rival scholar, and challenged him to compose spontaneous verses, on a specified topic that they would both pick, that had no labial sounds in them, meaning, the verses had to be composed without any letters such as 'm’ and 'p’, which are sounded by putting the lips together. The scholar was unable to compose even a single verse with this restriction, whereas Sivaprakasa Swamigal produced thirty-one venbas (verses) on the prescribed theme. The rival scholar accepted defeat and went to prostrate before Sivaprakasa Swamigal's grammar teacher - Valliyur Tambiran. Thus, to defeat such arrogant poets Sivaprakasha Swamigal sang the "Tiruchendur Neerotta YamahaAnthathi”.

Sivaprakasa Swamigal travelled widely all over Tamil Nadu, met Sivagnaana Balaya Swamigal and became his first and prime disciple. He was blessed as ‘Sivanuputhichelvar’ by his Guru. He composed thirty two volumes of poetry in praise of Paramasiva and His Guru Sri Sivagnana Balaya Swamigal.

Then he went to Turaimangalam and stayed with Annamalai reddiyar, a donor and devotee of Adi Saiva. There he established monasteries - the enlightenment ecosystems - in many places particularly in Turaimangalam nearby Vaali kandapuram.

He attained liberation in Nallathur near by Pondicherry when he was just thirty two.

http://drive.google.com/uc?export=view&id=1RwQ4tw4Dm5bltv-DNQZ-5HKgmYjuCSWS

Sivaprakasa Swamigal’s jiva samadhi (place where mortal body was shed) temple

A branch of Thondaimandalam Aadheenam near the famous Nellayappar temple

(Ref.: https://www.maalaimalar.com/Devotional/DevotionalTopNews/2018/04/27114937/1159326/nellaiappar-temple-history.vpf)

http://drive.google.com/uc?export=view&id=1IctQ2NeJFOlhZ8gMyiw4CdSbNzBfUuj0

The Gopuram (temple tower) of Nellayappar temple in Tirunelveli

The famous Nellayappar temple in Tirunelveli has around it a branch of Thondaimandala Aadheenam that serves the people who visit the temple. It is a temple that is even larger than the Meenakshi Amman temple of Madurai and is a large storehouse of stone inscriptions that reveal the spiritual and political history of the place. The Aadheenam serves the devotees who visit the temple.

The Regent kings of Thondaimandalam - art, architecture, endowments, other contributions and outside invasions of Thondaimandalam

Located on the banks of the Vegavathy river, Kanchipuram was ruled mainly by the Pallavas, the medieval Cholas, the later Cholas, the Pandyas and the Vijayanagara Kings. Kanchipuram came under heavy Mughal and British persecution.

The Pallava Kings

The Pallava Kings settled in Kanchipuram in the 6th century. Under the Pallavas, Kanchipuram flourished as a centre of Hindu learning and was known as the ghatikasthanam, or "place of learning". The Pallavas fortified the city with ramparts, wide moats, well-laid-out roads and artistic temples.

The Pallava King Mahendravarman II (600-630 A.D.) was the most remarkable of the Pallavas monarch. He introduced the cave style of architecture. Named Ardent Jaina in his earlier life, he later embraced Adi Shaiva influenced by the enlightened Shaiva saint Appar.

Narasimhavarman I, surnamed Mahamalla (630-660 A.D.), the son and successor of Mahendravarma I was an ardent lover of art and consecrated cave-temples at different places such as Trichinopoly and Pudukkotai. His name is, however, best known in connection with the stone Rathas (chariots made of stone) of Mahabalipuram. The original name of the place, Mahamallapura commemorates its royal founder, Mahamalla, i.e., Narasimhavarman I.

http://drive.google.com/uc?export=view&id=1wXesy5yP4yPNbaU9uZCFP6H1XKp9jqI5


Pancha Rathas (Pancha - five; Rathas - chariots) in stone, sculpted at Mamallapuram in Thondaimandalam, during the reign of Narasimhavarman I By Arupparia - Own work, CC BY-SA 4.0, https://commons.wikimedia.org/w/index.php?curid=37521239

The Pallava King Narasimhavarman II (680-720 A.D.) also known as Rajasimha built important Hindu temples. To name a few: the Kailasanathar Temple, the Varadaraja Perumal Temple, the Iravatanesvara Temple - all three in Kanchipuram and the Shore temple at Mahabalipuram. The Varadharaja Perumal Temple covering 23 acres (93,000 m2), is the largest Vishnu temple in Kanchipuram. The temple features carved lizards, one plated with gold and another with silver. It is the oldest Vishnu temple in the city. During the reign of Rajasimha Narasimhavarman II the rock-cut technique was replaced by the structural temple of masonry and stone.

He is also said to have sent embassies to China, and maritime trade flourished during his reign.

http://drive.google.com/uc?export=view&id=1s45ztGb91HMK4RfhACtMu2UQbJkcaugd http://drive.google.com/uc?export=view&id=1Eg5bJcjcvSlZsUcmt5G9p6fbamIjtQgE

(left) Varadaraja Perumal Temple (right) Kailaasanathar temple, Kanchipuram in Thondaimandalam


http://drive.google.com/uc?export=view&id=1ZJcydSIdYYaTo1P7sqFq2M8bfffWxcw3 http://drive.google.com/uc?export=view&id=1lAB02YNX17S42i4jO86sJcwMkbhjRm_w

(left)Iravataneshwarar temple, Kanchipuram in Thondaimandalam (https://tamilnadu-favtourism.blogspot.com/2016/04/iravatanesvara-temple-jurahareswarar.html)

(right)Shore temple in Mahabalipuram, Thondaimandalam (https://www.tourism-of-india.com/shore-temple-mahabalipuram.html)

A few other temples in Kanchipuram built by the regent Pallava Kings

  • Muktheeswarar Temple built by Nandivarman Pallava II (720– 796)
  • The Karchapeswarar Temple, Onakanthan Tali, Kachi Anekatangapadam, Kuranganilmuttam, and Karaithirunathar Temple in Tirukalimedu - Shiva temples in the city revered in Tevaram, the Tamil Adi Shaiva canonical work of the 7th–8th centuries.
  • Kumarakottam Temple, dedicated to Lord Muruga
  • Ashtabujakaram, Tiruvekkaa, Tiruththanka, Tiruvelukkai, Ulagalantha Perumal Temple, Tiru Pavla vannam, Pandava Thoothar Perumal Temple are among the divyadesam, the 108 famous temples of Vishnu in the city.

The development of temple architecture, particularly Dravida style, not only set the standard in the South Indian peninsula, but also largely influenced the architecture of the Indian colonies in the Far East. The characteristic Pallava or Dravidian type of Sikhara is met with in the temples of Java, Cambodia and Vietnam.

Literature and Religion:

Sanskrit which is the Deva bhasha - God’s own language - was the official language of the Pallavas and Kanchipuram. The Pallava capital was a great centre of Sanskrit learning. Both Bharavi and Dandin, the authors of Kiratarjuniyam and Dasakumarcharitam respectively, lived in the Pallava court. Dandin was also the author of the text “Avanti Sundari Kathasara”. Pallavas were orthodox Brahmanical Hindus and their patronage was responsible for the great reformation of the medieval ages.

It was the British rule that strategised and destroyed this ancient learning system and deliberately replaced the enlightenment-based Sanskrit language with English and the ancient enlightenment-based education system with the Macaulay education system, thus destroying a vital component of the enlightenment ecosystem.

The Chola Kings

The Chola Dynasty ruled primarily in southern India until the thirteenth century. The dynasty originated in the fertile valley of the Kaveri River.

http://drive.google.com/uc?export=view&id=1sew9FcYGkreQmCqqcFEobYDRCF2hFxqD

The Chola Dynasty extent (https://www.sutori.com/story/south-asia-and-southeast-asia-600-1450-c-e--dTvTRBB7U45eowMYHq7nXgUr)

Chola Rulers

Karikala Chola stands as the most famous among the early Chola kings, while Rajaraja Chola, Rajendra Chola and Kulothunga Chola I ruled as notable emperors of the medieval Cholas. The Cholas reached the height of their power during the tenth, eleventh and twelfth centuries.

Under Rajaraja Chola I and his son Rajendra Chola, the dynasty became a military, economic and cultural power in Asia. The Chola territories stretched from the islands of the Maldives in the South including Sri Lanka to as far North as the banks of the Godavari River in Andhra Pradesh.

Historians during the past 150 years have gained a lot of knowledge on ancient history from a variety of sources such as ancient Tamil Sangam literature, oral traditions, religious texts, temple stone inscriptions and copper plate inscriptions.

A large number of stone inscriptions by the Cholas themselves and by their rival kings, Pandyas and Chalukyas, and copper-plate grants, have been instrumental in constructing the history of Cholas. Around 850 CE, King Vijayalaya established the imperial line of the medieval Cholas.

http://drive.google.com/uc?export=view&id=1eG5mRqp6ud1TyBdOTKHquowf5nxrZtSD

A stone inscription from the Chola period


Temple Building – A Major Activity

The Cholas continued the temple-building traditions of the Pallava dynasty and contributed significantly to the Dravidian temple design and endowed great wealth to them. The temples acted not only as places of worship but as centres of economic activity, benefiting the entire living community.

They built numerous temples throughout their kingdom such as the Brihadeshvara Temple. Aditya I built a number of Siva temples along the banks of the river Kaveri. Those temples ranged from small to medium scale until the end of the tenth century.

Temple building received great impetus from the conquests and the genius of Rajaraja Chola and his son Rajendra Chola I (r. 1014 C.E.). The maturity and grandeur to which the Chola architecture had evolved found expression in the Brihadeeswara temple in Tanjavur.

Chola Bronzes become much sought after

The Chola dynasty’s remarkable sculptures and bronzes set their period apart. Among the existing specimens in museums around the world and in the temples of South India may be seen many fine figures of Siva in various forms, Vishnu and his consort Lakshmi, and the Siva saints carved.

Local government

Every village made a self-governing unit. A number of villages constituted a larger entity known as a Kurram, Nadu, or Kottram, depending on the area. A number of kurrams constituted a valanadu. Those structures underwent constant change and refinement throughout the Chola period.

Justice represented mostly a local matter in the Chola Empire with minor disputes settled at the village level. Punishment for minor crimes came in the form of fines or a direction for the offender to donate to some charitable endowment. Even crimes such as manslaughter or murder received fines as punishment. The king himself heard and decided crimes of the state, such as treason with the typical punishment either execution or the confiscation of property.

A prosperous and literate Chola society

The overwhelming stability in the core Chola region enabled the people to lead productive and contented lives. The quality of the inscriptions of the regime indicates a presence of high level of literacy and education in the society. Court poets wrote and talented artisans engraved the text in those inscriptions.

Education system

People considered education in the contemporary sense unimportant. Circumstantial evidence suggests that some village councils organized schools to teach the basics of reading and writing to children.

Vocational education took the form of apprenticeship, with the father passing on his skills to his sons. Tamil served as the medium of education for the masses; the Brahmins alone had Sanskrit education. Religious monasteries (matha or gatika), supported by the government, emerged as centres of learning. This is what is known as Gurukul where the children learn with a Guru, the consciousness-based method.

Art, Architecture, Culture flourish – Influence on South East Asia & China

Under the Cholas, the Tamil country reached new heights of excellence in art, religion and literature. Monumental architecture in the form of majestic temples and sculpture in stone and bronze reached a finesse never before achieved in India.

The Cholas excelled in maritime activity in both military and the mercantile fields. Their continued commercial contacts with the Chinese Empire, enabled them to influence the local cultures. Many of the surviving examples of the Hindu cultural influence are found today throughout the Southeast Asia owe much to the legacy of the Cholas.

Tamil Literature – Golden Age

The age of the Imperial Cholas (850–1200) represented the golden age of Tamil culture, marked by the importance of literature. Chola inscriptions cite many works, although tragically most of them have been lost

The great Tamil poet Kamban flourished during the reign of Kulothunga Chola III. His work Ramavatharam (depicting the life of Lord Rama) represents the greatest epic in Tamil Literature, and although the author states that he followed Sage Valmiki, his work transcends a mere translation or simple adaptation of the Sanskrit epic by Sage Valmiki.

http://drive.google.com/uc?export=view&id=1q6Kp6OBURPE9cbnkZCMXQM78xPs7POH1

The famous Tamil poet Ottakuttan lived as a contemporary of Kulothunga Chola I. He wrote Kulothunga Solan Ula a poem extolling the virtues of the Chola king. He served at the courts of three of the king’s successors. The impulse to produce devotional religious literature continued into the Chola period and the arrangement of the Saiva canon into eleven books represented the work of Nambi Andar Nambi, who lived close to the end of 10th century.


Nambiandar Nambi


The Hoysala Kings

Stone Inscriptions indicate the presence of a powerful Hoysala garrison in Kanchipuram, which remained in the city until about 1230. In 1311, Malik Kafur, sent by the Mughal King Alauddin Khilji invaded Kanchipuram. Due to the ruthless persecution, the sacred rituals in the temple were forced to be abandoned.

The Brahmanian Sultanate invasion of Kancheepuram

The Bahmani Sultanate, or Bahmanid Empire occupied the North Deccan region to the river Krishna and inflicted ruthless Muslim invasion of southern India between 1347 and 1527.

The Bahmani Sultanate was in constant war with the Hindu kings of the Vijayanagara Empire. The Sultanate wanted the fertile lands of India that lay between the two kingdoms called the Raichur Doab. Firuz Shah wanted to develop the Deccan region as India's cultural hub. He waged three battles against the Vijaynagar Empire and extended his territories.

In the Bahmani Sultanate, Shamsuddin Muhammad succeeded his brother when he was 9 or 10 years old. Mahmud Gawan was made his Prime minister. Gawan helped the Bahmani State attain prosperity unequaled in its history by plundering and persecuting the Indian territory.

The boundaries of the Bahmani Kingdom touched the Bay of Bengal in the east and the Arabian Sea in the west. Gawan was one of the first ministers in Medieval India to order a systematic measurement of land, fixing the boundaries of villages and towns and making a thorough inquiry into the assessment of revenue in order to impose huge tributes to be paid by the . The King annexed Kanchi on 1st Muharram, 886 AH. This was the southernmost point ever reached by Bahmani.

The Vijayanagar Kings

The Vijayanagar empire, 1336–1646 founded in 1336 in the wake of the rebellions against the Mughal Tughluq rule in the Deccan, lasted for more than two centuries as the dominant power in south India. Its history and fortunes were shaped by the increasing militarization of peninsular politics after the Muslim invasions.

The Vijayanagar Kings redeemed Kanchipuram from the Mughal Kings and ruled Kanchipuram from 1361 to 1645. The earliest stone inscriptions attesting to Vijayanagar rule are those of King Kumara Kampanna from 1364 and 1367, which were found in the precincts of the Kailasanathar Temple and Varadaraja Perumal Temple respectively. His inscriptions record the re-institution of Hindu rituals in the Kailasanathar Temple that were stopped during the Muslim invasions. King Harihara II endowed grants in favour of the Varadaraja Perumal Temple. King Narasimha of the Saluva dynasty donated generously to the Varadaraja Perumal Temple.

http://drive.google.com/uc?export=view&id=1I7xwIr17k5TgVkhVsCmQI8MEuA9VuVuh

Kanchipuram was visited twice by the Vijayanagar king Krishna Deva Raya, considered to be the greatest of the Vijayanagar rulers, and 16 inscriptions of his time are found in the Varadaraja Perumal Temple. The inscriptions in four languages – Tamil, Telugu, Kannada, and Sanskrit – record the genealogy of the Tuluvakings and their contributions, along with those of their nobles, towards the upkeep of the shrine. His successor, Achyuta Deva Raya, reportedly had himself weighed against pearls in Kanchipuram and distributed the pearls amongst the poor. Such was the prosperity of the Thondaimandalam region until persecution.

The kingdom of Vijayanagar was founded by Harihara and Bukka, two of five brothers (surnamed Sangama) who had served in the administrations of both Kakatiya and Kampili before those kingdoms were conquered by the armies of the Delhi sultanate (invaders) in the 1320s. When Kampili fell in 1327, the two brothers were captured and taken to Delhi, where they were converted to Islam. They were returned to the Deccan as governors of Kampili for the Sultanate rule with the hope that they would be able to deal with the many local revolts. The brothers reconverted to Hinduism under the influence of the great Hindu sage Madhavacarya (Vidyaranya) and proclaimed their independence from the Delhi sultanate.

During Harihara’s reign the administrative foundation of the Vijayanagar state was laid. King Harihara also encouraged increased cultivation in some areas by allowing lower revenue payments for lands recently reclaimed from the forests.

King Harihara was succeeded by Bukka (reigned 1356–77), who during his first decade as king engaged in a number of costly wars against the Bahmanī Sultans over control of strategic forts in the Tungabhadra-Krishna Doab, as well as over the trading emporia of the east and west coasts. The Bahmanīs generally prevailed in these encounters and even forced Vijayanagar to pay a tribute in 1359. The major accomplishments of Bukka’s reign were the conquest of the short- lived sultanate of Maʿbar (Madurai; 1370) and the maintenance of his kingdom against the threat of decentralization.

The Bahmanī sultan however besieged Vijayanagar in 1398–99, slaughtered a large number of people, and exacted a promise to pay tribute.

Under Vijayanagar rule, temples, which exhibited such singularly imperial features as huge enclosures and entrance gateways (gopuras), emerged as major political arenas. Monastic organizations (mathas) representing various religious traditions also became focal points of local authority, often closely linked with the Nayaka chieftaincies. A fairly elaborate and specialized administrative infrastructure underlay these diverse local and regional religio-political forms.

http://drive.google.com/uc?export=view&id=1vxbNLUHSJBSPmQcekTvTalVgmG5chVx1

Vijayanagar the city was a symbol of vast power and wealth. It was a royal ceremonial and administrative centre and the nexus of trade routes. Foreign travelers and visitors were impressed by the variety and quality of commodities that reached the city, by the architectural grandeur of the palace complex and temples, and by the ceremonial significance of the annual Mahanavami celebrations, at which the Nayakas and other chiefs assembled to pay tribute.


Vijayanagar was, to some extent, consciously represented by its sovereigns as the last bastion of Hinduism against the forces of Islam.

Mughal invasion and persecution in Kanchipuram., Thondaimandalam

After the fall of the Vijayanagar Empire, Kanchipuram endured over two decades of persecution and political turmoil. The Golconda Sultanate gained control of the city in 1672, but lost it to Bijapur three years later. In 1676, Shivaji arrived in Kanchipuram at the invitation of the Golconda Sultanate in order to drive out the Bijapur forces. His campaign was successful and Kanchipuram was held by the Golconda Sultanate until its conquest by the Mughal Empire led by Aurangazeb in October 1687. In the course of their southern campaign, the Mughals defeated the Marathas under Sambhaji, the elder son of Shivaji, in a battle near Kanchipuram in 1688 which caused considerable damage to the city and further strengthened the Mughal rule.

Soon after, the priests at the Varadaraja Perumal, Ekambareshwarar and Kamakshi Amman temples, mindful of Aurangazeb's reputation for iconoclasm, transported the deities to southern Tamil Nadu and did not restore them until after Aurangzeb's death in 1707. Under the Mughals, Kanchipuram was part of the viceroyalty of the Carnatic which, in the early 1700s, began to function independently, retaining only a nominal acknowledgment of Mughal rule.

British rule in Thondaimandalam

In 1763, the British East India Company assumed indirect control from the Nawab of the Carnatic over the Thondaimandalam region. The Company brought the territory under their direct control during the Second Anglo-Mysore War, and the Collectorate of Chingleput was created in 1794. The district was split into two in 1997 and Kanchipuram made the capital of the newly created Kanchipuram district.



Important events and festivals of Thondaimandalam

A range of festivals for Conscious growth

In Thondaimandalam, festivals are celebrated almost everyday in its various temples. Throughout the year, different events and festivals happen to keep the enlightenment ecosystem alive. An ambience which encourages continuous participation in such festivals of deep spiritual context aids in continuous Conscious growth. The Masi Mahotsavam, Mahashivratri, Brahmotsavam, Garuda Sevai, Silk Tourism Festival, Float festival and Temple Car Festival are some of the festivals in Kanchipuram that are celebrated with great fervor and enthusiasm.

Kailaasanathar temple - Mahashivaratri festival and Panguni Uthiram festival

http://drive.google.com/uc?export=view&id=1Kp_ZNnrAu-5TCt_i5MffsD6E4ukcAiiC

By Keshav Mukund Kandhadai - Flickr: Kailasanathar Temple, CC BY 2.0, https://commons.wikimedia.org/w/index.php?curid=27443395

The Kailasanathar Temple, dedicated to Paramasiva and built by the Pallava Kings, is considered the oldest Hindu temple in existence and is declared an archaeological monument by the Archaeological Survey of India. It has a series of cells with sculptures inside.

The Mahashivaratri Festival is celebrated in February-March. The Mahashivaratri festival is celebrated as the day Paramasiva appeared as a column of effulgence and destroyed the ego of Brahma and Vishnu and gave them the ultimate enlightenment.

The Tamil month of Panguni (March-April) is also the month when the regional festival “Panguni Uthiram” is celebrated with great enthusiasm. It falls on the Uthiram star of the Tamil month Panguni which coincides with a full moon. It celebrates the divine union of Paramasiva with His Divine Consort Parvati, Lord Muruga with His Divine Consort Deivanai, Andal with her Divine Consort Ranganayakar, the union of Lord Rama with His Divine Consort Sita and many other such Divine unions.

Ekambareshwarar temple – Panguni Uthiram and other festivals

The Ekambareshwarar temple dedicated to Paramasiva in Kanchipuram is among the three main temples here alongwith Kanchi Kamakshi temple and the Kailaasanathar temple. Ekambareswarar Temple in northern Kanchipuram, dedicated to Paramasiva, is the largest temple in the city. It is under the mango tree in this temple that Paramasiva delivered the sacred Source Scripture “Kamika Agama” to His Divine Consort Devi Parvati.


http://drive.google.com/uc?export=view&id=1Z73OE4jM6Hxb81yCIKdn819qLWpgbYRz

Ekambareshwarar temple in Kanchipuram. The sacred Mango tree is seen in the picture. (https://www.flickr.com/photos/peer_gynt/7248660468)

Its gateway tower, or gopuram, is 59 metres (194 ft) tall, making it one the tallest temple towers in India. The temple is one of five called Pancha Bhoota Stalams, which represent the manifestation of the five prime elements of nature - land, water, air, sky, and fire. Ekambareswarar temple represents the earth element.

http://drive.google.com/uc?export=view&id=1kmV_0VIRV5VNtDSQyH452NG8QRYYzh4K

The biggest and grandest festival celebrated in this temple is Panguni Uthiram Brahmotsavam which celebrates the divine union of Paramasiva and his Divine Consort. It is celebrated through 13 days in the Tamil month of Panguni (Feb-March). As part of the festival, the Divine marriage of Ekambaranathar and Elavarkuzhali Amman is celebrated and the venerated Tamil poems of the Nayanmars (enlightened devotees and poet saints of Paramasiva) are sung in great splendor. This has grand events with processions of the deities in Silver Ratha (Silver chariot seen in the picture), Silver Maavadi Sevai (Maavadi means “under the mango tree”. It is under the mango tree in this temple that Paramasiva delivered the sacred Source Scripture Kamika Agama to His Divine Consort Devi Parvati Hence the Lord is taken in procession under a symbolic mango tree.) and the Golden Vrishabha vahana (the sacred golden bull vehicle of Paramasiva). It is the biggest festival of the temple drawing devotees in lakhs.

http://drive.google.com/uc?export=view&id=1SBAe2VLrEsMPhTgtN0mXxvu5K_wnMTvQ

The Nayanar Uryavan Festival (seen in picture) is celebrated in the revered memory of the 63 enlightened Nayanmar - Saint devotees of Paramasiva. The deity of Lord Ekambareshwarar (who is Paramasiva assuming the name Ekambareshwarar) is taken around the city in a marvelous procession.

The Devaadhiraj Mahotsavam festival is celebrated once in every 40 years atop the Athigiri Mountain in Kanchipuram when the deity of Lord Vishnu reclining upon his celestial King serpent Adishesha is brought out only for 48 hours.

Varadaraja Perumal temple - Brahmotsavam festival

http://drive.google.com/uc?export=view&id=1sVOl4BbGBgDl4URXKS1Vjj-0LBx9Hj4U

Varadaraja Perumal Temple, Kanchipuram By Ssriram mt - Own work, CC BY-SA 4.0, https://commons.wikimedia.org/w/index.php?curid=50794902

The main festival of the Sri Varadharaja Perumal Swami Temple in Kanchipuram is held every year in the Tamil month of Vaikasi (May-June). This is a famous festival called Vaikasi Brahmotsavam. The festival is held to honour Lord Varadaraja and his two Divine consorts, Sridevi and Bhoodevi. Festivities include a ceremonial bath of the presiding deity and a grand procession following the ceremonial bath everyday. Garudotsavam is part of the Brahmotsavam Festival, when deities from the neighbouring temples are welcomed at the Varadaraja Temple.

The festival is celebrated for ten days where the deity comes around the town in the chariot early morning and at night adorning a different form of decoration everyday and on a different vehicle every time. Early morning the devotees would gather near the vahana mandapam (hall where the vehicles of the Gods are placed) to have darshan of Varadharaja Perumal. The various forms in which the Lord would appear for the people are: Thanga Sapparam (golden chariot) and Simha Vahanam (Lion vehicle) on the first day, Hamsa Vahanam (Horse vehicle) and Surya Prabha Vahanam (the Sun God in the form of an arch behind the deity) on the second day, Garuda vahana seva (Divine eagle vehicle), gopuram darsan (Seated on a Sacred mountain) and Hanumantha vahanam (The Monkey-god vehicle) on the third day, Sesha vahanam (Snake vehicle) and the Chandra prabha vahanam (The Moon god as the arch behind the deity) on the fourth day, Thanga Palki Seva (Golden palanquin as vehicle) and Yali Vahanam (The ancient horse-lion like animal that existed in ancient India as vehicle) on the fifth day, Thanga Sapparam (Golden chariot) and Gaja vahanam (Elephant vehicle) on the sixth day, Rathotsavam (Temple car) on the seventh day, Thottil Tirumanjanam (immersing the deities in a water tank to symbolically purify them after their previous day’s chariot procession into the city) and Ashwa Vahanam (Horse vehicle) on the eighth day, Theerthavari (ritualistic bath in a nearby water body), Almel Pallaki Seva (special palanquin), Punya Koti Vimana (where the Lord offers darshan of the temple tower above Him called punya koti vimana) on the ninth day and Dvadasa Aradhanam and Dvaja Avarohanam (lowering of the flag to mark the conclusion of the festival) on the tenth day.

http://drive.google.com/uc?export=view&id=1iEHTtBtASG_eus8lxSQVbuEvoX3AykHg http://drive.google.com/uc?export=view&id=1Jp2KXecAYVgn63M8piKN97dCTeU8X67j http://drive.google.com/uc?export=view&id=1rumG6A_EKJ9bIsV8VgtxJoYZVi6veFKb

       (Left to Right)Simha Vahanam, Hamsa Vahanam, Garuda Seva	 

http://drive.google.com/uc?export=view&id=1_oKo8cuwjlQv0KIA0ML0MA8i1Xa28Lq8 http://drive.google.com/uc?export=view&id=1IffqMI7RXl-WPkd9AAEkeQWdhW2qVYyQ http://drive.google.com/uc?export=view&id=1s5cSWRf9yKTTO-DCoqQvqFzJRCXZ3Iib

        (Left to Right) Sesha Vahanam, Gaja Vahanam, Ashwa Vahanam
http://drive.google.com/uc?export=view&id=1PP1-U42limPDGZm_tz7k1UZVzNelcGzy 

Rathothsavam - procession of deities in the Ratha (temple car or chariot)


Garuda Seva on the third day

The third day of the Brahmotsavam is special when ‘Garuda sevai’ takes place. It is specially significant because Garuda or eagle is the vehicle of Perumal the presiding deity here. Devotees come from far away places to see Garuda the actual vahana (vehicle) of Perumal carry Him along the streets of Kanchipuram making everyone happy. The golden Garuda with eyes full of karuna (compassion) would cast his kataksha (divine grace) on everyone while His master’s (Perumal) feet would rest on his open palms. The temple priests would give individual blessings touching each one’s head with the sadaari (feet of Perumal made like a blessing deity). After the procession, Garuda would look tired and devotees would offer cool flowers and vastrams and towels to wipe his sweat!

Chariot festival on the ninth day

The ninth day of the Brahmotsavam is the Temple Car Festival, also known as ‘the Varadaraja Perumal Rath Yatra’ and is organised when the deity of Lord Varadaraja Perumal is carried in wooden chariots in a pompous procession. The beat of drums and the chanting of the Vishnu Mantra (sacred utterances in glory of Perumal - also called Vishnu) create a different world altogether.

Float festival

http://drive.google.com/uc?export=view&id=1xncrbv3ay-CcSW-Tyv7j59wdwu1ZlhE0

The Float Festival or Theppotsavam is celebrated during the months of February and November at the Varadaraja Perumal Temple. In this the procession of the presiding deities of Perumal (Vishnu) and His Divine Consort Thayar to the temple garden or Dorai Thottam is carried out. The festival is held three times every year, which includes a three-day celebration at the Ananda Saras (water tank in the temple). It is also conducted in the lake in the village of Thenneri, 25 km from Kanchipuram and at a village tank called Rajakulam. Besides these, several other temple festivals are celebrated throughout the year.

Kamakshi Amman temple – Masi brahmotsavam festival

http://drive.google.com/uc?export=view&id=1B9lBls9xKehCftH8e7oxpLX71mriOUy2

Kamakshi Amman Temple, Kanchipuram By SINHA, CC BY-SA 3.0, https://commons.wikimedia.org/w/index.php?curid=56587530


http://drive.google.com/uc?export=view&id=149XXvUFFcAUWgZTiBpRGvPHTGI3HqRhM

Goddess Kamakshi Amman is seen in the Surya Prabha (the Sun God Surya is behind her as a circle and driven by 7 horses). This is one of the days of the Masi Mahotsavam festival.

In the Tamil month of Masi (February-March), the annual 21-day festival of Masi Mahotsavam is held at the Kamakshi Amman temple, the world renowned temple dedicated to Goddess Kamakshi. It is celebrated in two parts – the first part is celebrated for 12 days when the main deity Goddess Kamakshi is taken in procession on different vehicles and the second part of the festival is celebrated for nine days during the time of the Navaratri (or Dusshera) Festival, when the temple is decorated and the Goddess Kamakshi is decorated with fine ornaments and clothes, blessing the gathered people everyday, removing their deep ignorance and bestowing enlightenment upon them. The poojas (rituals) performed at the Kanchipuram Kamakshi Amman temple follow the traditional ritualistic pattern and involve huge congregation, decoration of deities and devotion.

Kanchi Kamakoti Peetham - Sankara Jayanti Mahotsavam

(Ref.: https://en.wikipedia.org/wiki/Kanchi_Kamakoti_Peetham)

The Kanchi Kamakshi temple is affiliated to the Kanchi Kamakoti Peetham, a world renowned Guru worship center. It is also called the Kanchi matha or the Kanchi monastery.

It is located in Kanchipuram and along with the Kamakshi Amman temple, houses a shrine for the great enlightened being Sri Adi Shankaracharya, its founder. Adi Shankara lived the final years of his life here. The lineage of Pontiffs succeeding him here continues till date.

The matha is a living tradition that continues to pursue spiritual scholarship in contemporary times. The Kanchi monastery along with its sister monasteries across India has also been an important preserver and source of historic palm leaf manuscripts. The head of the matha is referred to as a "Sankaracharya".

(Ref.: http://www.kamakoti.org/kamakoti/news/2013/Shankara%20Jayanthi%20celebrated%20in%20Kanchi.html)

http://drive.google.com/uc?export=view&id=1RpxpgoummcWXDYgcJhplWtpzvnQJKwh9

In the Tamil month of Masi (March-April), the natal birthstar of Sri Adi Shankaracharya (period most concurred upon by ancient and later historians is 788 – 820 CE) is celebrated in the Kanchi Kamakoti Peetham as Sankara Jayanti Mahotsavam. Veda Parayanam (vedic chanting), Bhashya Parayanam (reading commentaries of sacred scriptures for giving powerful cognitions to people), Bhajans (devotional songs sung by all), Shloka parayanams (mantra utterances), discourses and other programs are held, including Rudrabhishekam to Shankaracharya (powerful sacred bath with uttering of the powerful Vedic chant - Sri Rudram).

Every year, as part of Shankara Jayanthi celebrations, the Acharya deity (deity of Sri Adi Shankaracharya) is taken in procession on an elephant to the various teerthas (sacred water tanks) in Kanchipuram and Abhisheka (sacred bath) and vishesha pujas (special rituals) are performed.

Earlier pontiffs of the Thondaimandala Aadheenam

Coming to the lineage of Pontiffs of Thondaimandala Aadheenam, below are a few Pontiffs who are the immediate predecessors of The Supreme Pontiff of Hinduism.

http://drive.google.com/uc?export=view&id=1T7etMp9T5FL5LnVAAZAEOkMYFky-LjKX

229th Pontiff of Kingdom of Thondaimandalam - Tiru Muthu Manickavasaga Mudaliar

http://drive.google.com/uc?export=view&id=1OAo7K7ma_vp6a2RRPr59rY71oilvREsa

230th Pontiff of Kingdom of Thondaimandalam - Kayilai Punithar Seelathiru Jnanaprakasha Swamigal Durai - Jnanasambantha Mudaliar

http://drive.google.com/uc?export=view&id=1LP_KnCmzq29Wu3AHCaMrIFTI_Xws7RA8

231st Pontiff of Kingdom of Thondai mandalam - Amirthaliṅga Swamigal

http://drive.google.com/uc?export=view&id=1Wm7aCWxhZ88od4FxJ6R-RY4oosKv2L-q

232nd Pontiff of Kingdom of Thondaimandalam - Sri La Sri Thiruvambala Desika Gnanaprakasa Swamigal


Revival of Kailaasa

History of a new monastery in Thondaimandalam; The Supreme Pontiff of Hinduism assuming responsibility as successor Pontiff

Further, in the year 2001, in a village called Avathipalayam (in Tiruchengode) on the banks of the sacred river Kaveri in Tamil Nadu, South India, at‘Bhavani Sangamam’, the confluence of the three sacred rivers - Kaveri, Bhavani and Amirtha, a new land was donated to The Supreme Pontiff of Hinduism. Pongianna Gounder, a subject of Thondaimandalam region and a devotee of the 232nd Pontiff, approached the 232nd Pontiff wanting to donate his own land. Pongianna Gounder wanted the land to serve directly under the Kingdom of Thondaimandalam. The land held special significance in the revival of Hinduism and KAILASA by The Supreme Pontiff of Hinduism which He declared in the year 2000 internationally and publicly. The land bore three sacred things 1) the jīvā samādhi (final resting place of mortal remains) of an earlier Pontiff of the Thondaimandalam Aadheenam lineage 2) the moola linga - the energised Shiva linga that is instilled with and carries the Blueprint of this KAILASA ecosystem 3) the dilapidated pillared stone structure {mandapam} that was part of the Tiruchengode Aadheenam temple monastery complex that existed here aeons ago on the banks of the sacred river Kaveri. Hindu temples are often located on the banks of sacred rivers forming a holistic ecosystem for the people of the region.

Pongianna Gounder most joyfully handed this historic land over to The Supreme Pontiff of Hinduism for the revival of KAILASA and Hinduism. The Supreme Pontiff of Hinduism revived and established here, the Kailasa Paramparagatha Tiruchengode Sarvajnapeetham. HE named the first structure He built here as "Ramakrishna Dhyanapeetham", commemorating Sri Ramakrishna Mission, which HE declared is the mother's lap for Hinduism. HE Himself had served in The Ramakrishna Mission in Chennai, Kanchipuram and Kolkata, as a pivotal volunteer and monastic member from 1995 - 1999 (from the age of 17 to 21, amidst periods of spiritual wandering inbetween).

Besides the main temple and monastery structures, The Supreme Pontiff of Hinduism inaugurated some of the other important pillars of KAILASA which are: the Gomandir - temple for protecting and worshipping the sacred cows - divine beings, an annalaya - food temple for serving 24 hours free satvic food to the citizens and visitors of Tiruchengode, a safe haven for running the Nithyananda Gurukul - the traditional education system of KAILASA, and paved the way for KAILASA to function from this region in its fullest glory over the years to follow.


The 232nd Pontiff guided Pongianna Gounder to The Supreme Pontiff of Hinduism to donate the land to Him. Pongianna Gounder approached The Supreme Pontiff of Hinduism who accepted the land, and which became part of the Thondaimandalam Kingdom.

On 14 April 2001, a monastery was inaugurated in this very land by The Supreme Pontiff of Hinduism.

The pictures below show the 232nd Pontiff with The Supreme Pontiff of Hinduism on the land as well as the pre-inaugural ceremony of the monastery in March 2001. It was during this period, The Supreme Pontiff of Hinduism assumed responsibility as the successor to the Kailasa Paramparagatha Kanchee Kailasa Sarvajnapeetham (Thondaimandala Aadheenam) as declared by the 230th Pontiff when The Supreme Pontiff of Hinduism was 10 years old. The 232nd Pontiff held the seat as His predecessor and when He attained 21 years of age, the 232nd Pontiff nominated Him to His responsibility as the 233rd Pontiff during this pre-inaugural ceremony.:

http://drive.google.com/uc?export=view&id=1-DlKs1-lVOgua1wZNaOcmFVm6i2A7YPX

http://drive.google.com/uc?export=view&id=1x9Pb6DswMu_kACVVQsNEYaEbG6zGQ_f6

http://drive.google.com/uc?export=view&id=1CRw9JFNzDBJ7N1AegQjweU1KWH-BsuHU

http://drive.google.com/uc?export=view&id=1At5EoSPyyz09wETU_7VLrQgiZaoiPy3i

http://drive.google.com/uc?export=view&id=1WaEvMCBKNgaGgEUqYq2kfixZvBUCAPvT


(Above) The Supreme Pontiff of Hinduism (second from left) and beside Him the 232nd Pontiff of Thondaimandalam on the newly donated land in March 2001, in discussion on the land.

http://drive.google.com/uc?export=view&id=1jzeCjj1U5ZsIAAqHEqBVwUB0LGVJv9AY

(Above) March 2001, pre-inaugural function of the new monastery. (Third from left) The Supreme Pontiff of Hinduism and next to Him is the 232nd Pontiff of Thondai mandalam.

http://drive.google.com/uc?export=view&id=1mj7fWaJsr_rXjFwMYJ_20p-8YoFauLs1

http://drive.google.com/uc?export=view&id=1psiNG76AYDdkIU2_TiXzCrMSih95IxEs

(Both photographs above) March 2001 - Pre-inaugural function of the new monastery in newly donated land. (Left) The Supreme Pontiff of Hinduism and sitting next to Him is the 232nd Pontiff of Thondaimandalam. The Supreme Pontiff of Hinduism declared to the subjects of the region, the ceremonious inauguration of the new temple-monastery complex with its intended purpose to serve the people belonging to the region.

Spiritual significance of the newly donated place - the Sacred Kaveri River, the Kāśi Liṅga and the Bilva tree

http://drive.google.com/uc?export=view&id=1sMtn5PtmU16gST9TyboXrNJ6v23FxUwv

The sacred Kaveri river

The sacred Kaveri river on whose banks the new territory is located is called the Ganga (river in North India) of the South. The sacred river Ganga, the lifeline of millions of people, originates in North India and is worshipped most fervently along its entire course. The river Ganga takes a U-turn against its own current at Kashi (also called Varanasi, the spiritual capital city of India), just to worship Kashi Vishwanatha – the Śiva Liṅga at the Kashi Vishwanath temple at that location. Similarly, the sacred Kaveri takes a U-turn against her own current exactly at this spot where this monastery is located.

http://drive.google.com/uc?export=view&id=1RFOoLIeoQ_GvyUXrMLiRPJtRwbGu9QDr

The Supreme Pontiff of Hinduism therefore installed a second Śiva Liṅga (other than the main moola Linga in the main sanctum) that carries the same energy as the Śiva Linga in the Kashi Vishwanath temple in Kashi (also called Varanasi). This monastery is therefore a heritage site equal to Varanasi (spiritual capital city of India) in its potential to liberate people. This second Śiva Linga here, consecrated by The Supreme Pontiff of Hinduism carries the same energy to liberate people in this birth.

http://drive.google.com/uc?export=view&id=1McOhLqiQWPniSqRFT65bitCnfmgWZ2zX

One day, The Supreme Pontiff of Hinduism was seated in meditation on a rock inside the sacred river Kaveri, when He beheld a Vision (behind closed eyes) of a lady coming towards Him, garlanding Him and worshipping Him. The Supreme Pontiff of Hinduism opened His eyes to find a flower garland around Him, and bilva leaves showered on His head. Bilva is the leaf that is sacred to Lord Paramaśiva (Primordial Hindu Divinity).

The Supreme Pontiff of Hinduism took the bilva leaves and placed it on the ground in a certain location at the Aadheenam, from where grew this Bilva tree. This bilva tree stands today as a sacred spot in this heritage site for people to meditate and manifest what they want in life.

A monastery in Chennai

http://drive.google.com/uc?export=view&id=18fbhMhqknHH7Y0PipkVlZKpBq9TpT9xb

Annapurani achi (third lady from left) is seen on stage publicly donating the property to The Supreme Pontiff of Hinduism on the occasion of Guru Purnima celebrations.

In a prime location in Chennai in South India, a land once owned by Thondaimandala Aadheenam was in the possession of a Shiva devotee named Annapurani Veerappan. She was informed by an earlier Pontiff of the Thondaimandalam Aadheenam that the land bore the jiva samadhi (final resting place of mortal body) of one of the Pontiffs of the monastery and belonged to the Aadheenam during that period. He guided her to hand over the land to The Supreme Pontiff of Hinduism whose ardent devotee she became. In the later years, she shared the divine mandate with her granddaughter who was a female monk in the Sanyas Order established by The Supreme Pontiff of Hinduism. She finally handed over the property formally to The Supreme Pontiff of Hinduism at a public function - the Guru Poornima celebrations - that took place at the Dhyanapeetha Matha on 11 July 2006. A grand temple was established in the land as a powerful enlightenment eco system for the people of the region.

http://drive.google.com/uc?export=view&id=1nCS5JjWHmYDneGiq1GVcG91TWtnAQHwo

http://drive.google.com/uc?export=view&id=1SLnX_CY1lKiW0HtTWdOltmtVNlTMJzD8 http://drive.google.com/uc?export=view&id=1sQntROZgCnBap3cAnsoKy7lH3wsbjYBm

Temple at the new territory in Chennai

Revival of Kailaasa in Thondaimandalam

With The Supreme Pontiff of Hinduism assuming the seat as successor of the Thondaimandalam kingdom, a highlight milestone that was achieved in revival of Kailaasa in this region, is the successful re-establishment of the stream of spiritual power manifestors in the kingdom who manifest several spiritual powers like the Siddhars and enlightened beings who lived in Thondaimandalam before persecution.

http://drive.google.com/uc?export=view&id=1Jev2Ux38RyD5iKW1vta3EBgwyv5q46-J

The Supreme Pontiff of Hinduism as ruling emperor of Thondaimandalam

http://drive.google.com/uc?export=view&id=1ThQcctIocVDGjhtNtBBOQWcwQgt9p1iV



2012 - 232nd Pontiff of Thondaimandalam accompanies The Supreme Pontiff of Hinduism to Madurai Kingdom

http://drive.google.com/uc?export=view&id=1Xh8uyHjrX6_JbBsDL7WHgvjz2G_bC6JN http://drive.google.com/uc?export=view&id=1Tw1l_9elk6M_rhUyGGYc7LjXcnW9Iq_2

http://drive.google.com/uc?export=view&id=1i0dZrPuVqAv5MKgHN-Y9FrLWfG1nS5ys

In 2012, the 232nd Pontiff of Thondaimandala Aadheenam accompanied The Supreme Pontiff of Hinduism to Madurai after The Supreme Pontiff of Hinduism was coronated as the 293rd Pontiff of the ancient Madurai Kingdom

30 August 2015 - 232nd Pontiff of Thondaimandalam visits Adi Peetham for Hindu Kshatriya Awards

http://drive.google.com/uc?export=view&id=1wH44R8Km8SkKF_WOSX_BICwaf3t1ua7A http://drive.google.com/uc?export=view&id=17OlHrSyGPeUk9ZrpytPVBIMdGYTUwsWK

http://drive.google.com/uc?export=view&id=1KioDa0o0fpp8xhd3pDlb9CVBg50OW7Lk http://drive.google.com/uc?export=view&id=1n8aJytZcYxWrxjd7hD4OUSTnae0H0jJo

30 Aug 2015 witnesses conferring of the prestigious Hindu Kshatriya awards honoring brave intellectual warriors - Kshatriyas - who fight for Hindu values and principles across the world. The awards was hosted by The Supreme Pontiff of Hinduism at Adi Peetham with the 232nd Pontiff of Thondaimandalam being one of the Guests of Honour for the function.

23 Dec 2016 - The 232nd Pontiff of Thondaimandala Aadheenam visits Nithyananda Peetham for The Supreme Pontiff of Hinduism’s Birthstar celebrations

On 23 Dec 2016, the 232nd Pontiff of the Thondaimandala Aadheenam visited Nithyananda Peetham, Bengaluru to grace the Birthstar celebrations of The Supreme Pontiff of Hinduism, along with Pontiffs of other monasteries.

http://drive.google.com/uc?export=view&id=1Z7aNxWtFReo96tfqqR5ZASncEXVxpvl0

The Supreme Pontiff of Hinduism welcomes the 232nd Pontiff with traditional Honours

http://drive.google.com/uc?export=view&id=14CdQBf-GBFkDcQ-uiNqRUT8hz4d0zDlG http://drive.google.com/uc?export=view&id=1oqKbi12Sr1NVAmb4a9C1CpJsYqQn5NEJ

As the spiritual head and King of Adi Peetham, The Supreme Pontiff of Hinduism initiates a new batch of Subjects into Sanyāsa (monkhood). The 232nd Pontiff witnesses the ceremonious initiation.

July 2017 - 232nd Guru Maha Sannidhanam (Pontiff) of Thondaimandala Aadheenam at Adi Peetham, Bengaluru

In July 2017, the 232nd Guru Maha Sannidhanam of Thondaimandalam Aadheenam visited The Supreme Pontiff of Hinduism at Adi Peetham, Bengaluru.

http://drive.google.com/uc?export=view&id=1vms9Cus5vxjLkfyZLSlwUJwFMK-NDS1K

Sannidhanam with The Supreme Pontiff of Hinduism at the Adi Peetham, Bengaluru

1 Mar 2018 - Visit by The Supreme Pontiff of Hinduism to Thondaimandala Aadheenam

On 1 Mar 2018, The Supreme Pontiff of Hinduism, the 233rd Pontiff of the Thondai mandala Aadheenam was welcomed at the Thondaimandala Aadheenam by the 232nd Pontiff. Following are pictures from the visit. The two Pontiffs discussed the administration of the Aadheenam as well as the core values of Hinduism.

http://drive.google.com/uc?export=view&id=1NlnMvLfzKG9Qpw1m19uH6LvNTyO4R7P5

http://drive.google.com/uc?export=view&id=1V7-3C9CZ3dKGnrVrf6IJRZXhsOUI2bno

http://drive.google.com/uc?export=view&id=1JR1FJyzlNCHRq3vz6U5JoC8tU5EVVDIy

(Below) The Supreme Pontiff of Hinduism is in the main sanctum sanctorum of the monastery, about to offer the traditional everyday ārati (ceremonious offering of sacred flame) to the main deity - Paramaśiva.

http://drive.google.com/uc?export=view&id=1Xm5LkqQGolV8RaJo2lKnWIHEmgl5e2iH http://drive.google.com/uc?export=view&id=1jIrevEmp4g0EZoFYAVcm8dQ_efwVIx7U

http://drive.google.com/uc?export=view&id=1WEQM_XXbf32YWdkfQ4xSAojj8TsLGB21 http://drive.google.com/uc?export=view&id=1tsBpTSriyaQoMHlUFnHJisczOFJ5G-3g

http://drive.google.com/uc?export=view&id=1OQ8mG09ttw8MjalxFsdCIKwCgB7gQVW8 http://drive.google.com/uc?export=view&id=1lRJoCv6w70-rmBmw_XMNsoxujJlkQ5ND

http://drive.google.com/uc?export=view&id=14zdQfSdEOxpLMjxcRNJzDCuD9OT_nbS4

http://drive.google.com/uc?export=view&id=1bxtwHgTDb3lodq-SCtYunmS0w0W-2czG http://drive.google.com/uc?export=view&id=1P_7j_TSUyxLYIKIs7AXhYUnqUYcupra7

http://drive.google.com/uc?export=view&id=1xdTJkJRyiPfHrGx7XM7KTe0Vj_pZBEwn

(Above) The Supreme Pontiff of Hinduism, as the 233rd Pontiff, offers the ritualistic worship to the ancient and sacred deities of the Thondaimandala Aadheenam that protects the entire Thondaimandala Kingdom and its Subjects. This worship is performed only by the Pontiff of the Aadheenam.

http://drive.google.com/uc?export=view&id=1xH12awNolTsSqKjEug4sQD5R8ZmPLVeR http://drive.google.com/uc?export=view&id=1xgyTfopb5O2Pp-D4V1WmMI6v7IC_Eprw

http://drive.google.com/uc?export=view&id=1TIh_HCxo9E20Vg_MJvl7jRny1oy4UsB9 http://drive.google.com/uc?export=view&id=1KvHtKd28sLL03tqq-udvB7y6UOGp4zC9

http://drive.google.com/uc?export=view&id=1L-RKokqfFIzBjhdhncGhz9QfV0J0iAHg

(Above) The Supreme Pontiff of Hinduism visits the Jīva Samādhis (energised, living final resting place of enlightened beings) of some of the predecessor Pontiffs at the Thondaimandala Aadheenam and pays His respects

http://drive.google.com/uc?export=view&id=1FIP8Bn9LkCcXD-pvTAg1ea33RL6Y4BKt http://drive.google.com/uc?export=view&id=1fVdnslQcVJ3G6CgB32TvUghPY-a68xbV

http://drive.google.com/uc?export=view&id=1smYuqQkC8GHOTwN8HtLs-GUEX8Td74QL

(Above) The Supreme Pontiff of Hinduism observes and discusses the Aadheenam campus and campus administration with the Sanyāsa is (monks)

http://drive.google.com/uc?export=view&id=1UbV8j_sP2ry4LdI6DGpshiWa62jShf-z

The 232rd Pontiff ceremoniously ushers The Supreme Pontiff of Hinduism into his quarters for a private discussion

http://drive.google.com/uc?export=view&id=1yoFRNZoZjTKnNRIDAZQSmVArqOxqfCP8

http://drive.google.com/uc?export=view&id=1FlHcpRrdo3VZxFnAorNx6VaQz86evpAE

The Supreme Pontiff of Hinduism with the 232nd Pontiff

References

KAILAASA PARAMPARAGATHA KANCHI KAILASA SARVAJNAPEETHAM
Thondai mandalam
  1. https://en.wikipedia.org/wiki/Tondaimandalam

Thondaimandalam also known as Tondai Nadu is a historical region located in the northernmost part of Tamil Nadu. The region comprises the districts which formed a part of the traditional Pallava kingdom. The boundaries of Tondaimandalam are ambiguous – between the Rivers basins of Penna River and Ponnaiyar River.

The region includes Chennai, Kanchipuram, Tiruvallur, Vellore, Tiruvannamalai and the northern part of Viluppuram district in Tondaimandalam, and group the southern part of Viluppuram District, the Union Territory of Pondicherry and Cuddalore District under a separate region called "Nadu Naadu" in Tondaimandalam. A larger Tondaimandalam include all of these. Also, The Tondaimandalam region extend to cover Chittoor and Nellore districts which is now in Andhra Pradesh.


2. https://www.revolvy.com/page/Tondaimandalam

Tondaimandalam also known as Tondai Nadu is a historical region located in the northernmost part of Tamil Nadu.[1] The region comprises the districts which formed a part of the traditional Pallava kingdom. The boundaries of Tondaimandalam are ambiguous – between the Rivers basins of Penna River and Ponnaiyar River.


3. Three treatises on Mirasi- book

Tondai or with the addition mandalam a province country - mandalam of which Kanjipuram was the ancient capital takes its designation from a shrub of the same name with which it enbounds. It is called also vala-nadu or tondai valanadu, the extensive district ,whence the SHOZHA princess took one of their titles. Vallavan valanaden ; This name is probably received in later times when by successive conquest its boundaries had been extended far beyond those which will be presently notice. This country is stated to have been covered by part of the extensive wilderness called in the Ramayanam Dandacaranyam the forest of the punisher, and to have been inhabited originally by the Curumber a pastoral and half savage tribe, but sufficiently advanced towards civilization to have chiefs of their own each of whom resided in a fortified place, having a district of greater or less extent under its jurisdiction denominated cottam from Kottai a fort; of these there were 24 and they constitute the largest of the subdivisions of the country hereafter noticed. This race was exterminated.[In lower tondai at least some still remain in upper tondai] and a tribe of agriculturists , a vallaler, established in the country by A’danda or Tondamanchacravarti the son or brother of one of the kings of Sozhamandalam the southern portion of which constitute the modern province of tanjore at a very early period.

The Vellalar of Todaimandam, were at their first settlement divided into three tribes.

The first were the Condeicatti Vallalar

The second were Sozha Vellalar

The third were the Tuluva Vellalar. Each of these tribe hold at present MIRASI in Tondaimandalam (page 5 & 6)


This country became Tondainadu when it was defended by Dandacavenden; It became accordingly Dandacanadu and when Shozen of the family of the Sun Who was Tondeiman adorned by garlands of flowers extended his protection to it it became Tondei nadu. (page 8)


According to ancient documents the prosperous Tonda - mandalam is said to have contained twenty-four Cottams, in which were seventy nine Nadus, and one thousand nine hundred Nattams (townships, inhabited by twelve thousand Gotrams( families)--In these times there are reckoned six hundred and eighty townships and the families are said to be only two-thousand; all the families inscribed in the Patteiyam (register) of the principal people of the hand (peru-nadar) which is in Canji in the tower of eleven stories, are not now in this country; whether those (townships or families) mentioned in former times have grown wild, or were overwhelmed by the waves of the sea, whether they be thought to have emigrated to other countries, or they have become rising grounds, or whether they have been swept away by the overflowing of floods of rain, their names, as the well informed say, are engraved on stone and on copper at Canji[ Conjevaram]


Twenty of the twenty-four Cottams belong to lower Tondei, and are included in the uncoloured extent between the range of the Ghats and the sea; their positions s nearly s the can be ascertained are referred to by capitals, the relative situation of Nadus being indicated by figured. Of the four remaining Cottams, marked in the map, T, V, U and W, the extent is unknown, and all traces of their dependent Nadus, are now lost.

The whole superficies of Tonda-mandalam, as originally settled by the people of Shozla- mandalam, is measured by 18,302 square miles ; of this extent the division of the country between the range of the Ghat mountains and the sea, lower Tondei, contains 14,028 square miles, and the division to the west of the Ghats, upper Tondei, 4,274: the latter is coloured yellow in the map.

Throughout the entire extent of the province of Tondaimandalam, Mirasi right or property in the soil vested in the actual cultivators. (page 11 & 12)

The Kailaasa Paramparāgatha Kanchi Kailasa Sarvajñapiṭham (Religious Kingdom and State) was established by Lord Paramaśiva through His lineage of disciples, beginning with Thiru Nandi Thevar The lineage of Thondaimandala Aadheenam starts from Paramashiva, the Ultimate.

- In written recorded history the lineage starts from Meikanda Devar.

                     i)      Meikanda Devar 1232
                     ii)     Arul Nandhi Sivam 1185 - 1275
                     iii)    Kadanthai Marai Gnanasambandar 1275 - 1300
                     iv)    Kotravankudi Umapathisivam1300-1325
                     v)     Machu Chettiar 1300 - 1330
                     vi)    Surazhi Gangai Meikandar 
                     vii)   Chitrambala Natigal 1325- 50
                     viii)  Panchakra Desikar (Kanchi Madam & Shaiva Booshanam)
                     ix)    Kanchi Gnanaprakhasar 1340 (Gnanaprakasha Madam) 1350-1375
                     x)     1957 - 63 No Sannidhanam, Vacant
                     xi)    1963 - 78, 229th Sannidhanam
                     xii)   1978 - 230th Sannidhanam
                     xiii)  Current 232nd Sannidhanam
The Thondaimandala Aadheenam is located in Kanchipuram, South India
  1. http://shodhganga.inflibnet.ac.in/bitstream/10603/180569/6/chapter%202.pdf

The area comprising of the present day Kanchipuram district, Tiruvallur district, Madras city, parts of Vellore, Tiruvannamalai and Villupuram districts and parts of Andhra Pradesh is referred to as “Tondaimandalam”. This area is steeped in hoary tradition. R. Sathianathier, a doyen among historians, has summed up the historical significance of Tondaimandalam. “The Tamil country may be likened to a magnificent column and the Tondaimandalam is its capital, the Chola, Kongu mandalam its shaft and the Pandyamandalam its base. The base of the column was broader in the Sangam age. The history of Tondaimandalam is remarkable in some respects


In the long historical night that envelops the Cholas, from the third or fourth to the ninth century A.D., their condition is best described as suspended animation. In their original abode they bent low before every storm that passed over them and bided their time... Towards the middle of the ninth century A.D. the Cholas, hitherto in a state of hibernation,41 rose to power under the leadership of Vijayalaya, who laid the foundations of an empire which lasted well over four eventful centuries from 850 to 1270 A.D. Vijayalaya (850-71 A.D) supplanted the Muttaraiyars and captured Tanjore.

  1. https://wikivisually.com/wiki/Tondaimandalam

Tondaimandalam also known as Tondai Nadu is a historical region located in the northernmost part of Tamil Nadu.[1] The region comprises the districts which formed a part of the traditional Pallava kingdom. The boundaries of Tondaimandalam are ambiguous – between the Rivers basins of Penna River and Ponnaiyar River.


The region includes Chennai, Kanchipuram, Tiruvallur, Vellore, Tiruvannamalai and the northern part of Viluppuram district in Tondaimandalam, and group the southern part of Viluppuram District, the Union Territory of Pondicherry and Cuddalore District under a separate region called "Nadu Naadu" in Tondaimandalam.[citation needed] A larger Tondaimandalam include all of these. Also, The Tondaimandalam region extend to cover Chittoor and Nellore districts which is now in Andhra Pradesh.

  1. References about South Indian Kingdom - Pallavas


After the decline of the Sangam Age in the Tamil country, the Kalabhra rule lasted for about 250 years. Thereafter, the Pallavas established their kingdom in Tondaimandalam with its capital at Kanchipuram. Their rule continued till Tondaimandalam was captured and annexed by the Imperial Cholas in the beginning of the tenth century A.D.

Thiru Nandi Thevar
  1. http://www.anaadifoundation.org/blog/parnika/siddhar-charithiram-nandi-devar/

Nandi Devar is one of the foremost of the 18 yoga siddhas. He has been directly initiated by Lord Shiva Himself. And so it is no wonder that he initiated some spiritual giants as his disciples such as Thirumoolar, Patanjali, Dakshinamoorthy, Romarishi & Sattamuni. His main contributions include medicine, kaya kalpa & Alchemy.


  1. Google Translate - Nandhi Devar

Nandi thevar considered as the first Guru in the Saiva and the Shiva's vehicle. The image of the Nandhi Goddess is set in front of the Shivalinga in the temples. He is also a mentor.

Meaning Nandhi is always happy. Nandi Deva is considered to be young and decent. It is clear that Nandivar is the one who has given Sivagama a clear message from the Lord to the world. Nandhi Thevar received the direct teaching from Lord Shiva and Saturn from Saturn, the Satyagrahis from Saturn and the Paranjyothi from the Satyagrahis and the Kaandankari from Paranjyothi.

  1. http://ram-jb.blogspot.com/2011/12/birth-of-nandi-linga-puranam.html

Nand is now universally supposed to be the name for the bull which serves as the mount (vāhana) of Shiva and as the gate keeper of Shiva and Parvati in Hindu mythology. Temples venerating Shiva and Parvati display stone images of a seated Nandi, generally facing the main shrine. There are also a number of temples dedicated solely to Nandi.

1. A primary god: Nandi as a separate god can be traced back to Indus Valley Civilization, where dairy farming was the most important occupation, thus explaining the appearance of various artifacts, such as the 'Pasupati Seal,' indicating a deity much like Shiva. This deity- also known as Pasupati is believed to have been worshipped as the keeper of herds. Some puranas describe Nandi or Nandikeshvara as bull faced with a human body that resembles that of Shiva- in proportion and aspect, although with four hands, two hands holding the Parasu (the axe) and Mruga (the antelope) and the other two hands joined together in the Anjali(obeisance). Brahma Vaivarta Purana mentions Krishna himself to have taken the form of a bull as no one else in the Universe can bear Shiva.

2. Vehicle of Shiva: The bull Nandi is Shiva's primary vehicle and is the principal gana (follower) of Shiva.

3. Gate keeper of Shiva's abode: The close association of Shiva and Nandi explains the presence of a statue of Nandi at the gate of many temples dedicated to Shiva. It also explains why the word "nandi" in the Kannada, Telugu and Tamil languages is used as a metaphor for a person blocking the way. In Sanskrit, a bull is called "vrisha", which has another connotation - that of righteousness or Dharma. It is important to seek the blessings of Nandi before proceeding to worship Lord Shiva.

4. Chief in Shiva's army: Some Puranas mention that Nandi lead the Shiva Ganas, Shiva's attendants.

5. A Guru of Saivism: In addition to being his mount, Nandi is Shiva's foremost disciple. In the Natha/Siddhar tradition, Nandi is one of the primal gurus. He was the guru to Siddhar Thirumulanathar, Patanjalinathar and others.

From the yogic perspective, Nandi/Nandi/ Nandikeshvara is the mind dedicated to Lord Śiva, the Absolute. In other words, to understand and absorb Light, the 'experience and the wisdom' is Nandi which is the Guru within.

Below is the Coronation document from the 232nd Pontiff which explains the position of a Pontiff to be that of a King, who rules from Kanchipuram and hails from the lineage of Sūrya Vaṃśa
  1. https://en.wikipedia.org/wiki/Suryavansha
  2. https://en.wikipedia.org/wiki/Ikshvaku_dynasty

The Ikshvaku dynasty, in Puranic literature, was a dynasty founded by the legendary king Ikshvaku. Ikshvaku, literally means "sugarcane". The dynasty is also known as Sūryavaṁśa (the Solar dynasty). Lord Rama belonged to the Ikshavaku dynasty. Twenty-two out of the twenty-four Jain Tirthankara belonged to this dynasty. Rishabha is present in both Hindu as well as Jain mythology. Both refers to the same person. According to the Buddhist texts, Prince Siddhartha belonged to this dynasty.

  1. https://en.wikipedia.org/wiki/Raghuva%E1%B9%83%C5%9Ba

The warrior Raghu leads a military expedition to Transoxiana. He defeats and subjugates local people along the way (presumably on his march through Central Asia) until he reaches the Vakshu, as the ancient Indians called the Oxus River. There, Raghu's army battles the Hepthalites, or White Huns, whom the Indians called Hunas and Mlecchas (barbarians). The Hepthalites are defeated, and the Raghuvamsha boasts of "The exploits of Raghu, whose valor expressed itself amongst the husbands of the Huna women, became manifest in the scarlet colour of their cheeks."

After crossing the Oxus, Raghu and his army encountered the Kambojas, an ancient Indo-Scythian people often mentioned in Indian texts. The Kambojas submitted to Raghu and offered him gifts and treasures. Evidently, the Kambojas dwelt in the vicinity of the Pamirs. Kalidasa describes the preponderance of walnut trees in the Oxus country, this particular region is still known for the cultivation of walnuts.

Sacred Kaveri takes a U-turn against her own current exactly at this spot

Location of Adhi Nithyananda Dhyanapeetam from Google Map



This table contains links to documentaries, movies and television serials that have been produced (in multiple languages) by various production houses, on the illustrious personalities mentioned in the divine lineage of the Surangi Kingdom. These videos give an educative deeper insight into the lives of these divine personalities.

Karikala cholan https://www.youtube.com/watch?v=vzVkXQBZmLY Tamil Movie Trailer Karikalan Vikram Movie Official Trailer
Karikala cholan https://www.youtube.com/watch?v=_qKAoXJiGUs Tamil Documentary History of Karikala Cholan and Cauvery
Karikala cholan https://www.youtube.com/watch?v=WLB1Z3KLy-Q Tamil Documentary Karikala Cholan history in tamil|Cholar history|PART 1
Karikala cholan https://www.youtube.com/watch?v=lFnHTQOfJqQ Tamil Documentary Karikala cholan|Kallanai dam details|History|
Raja Raja Cholan https://www.youtube.com/watch?v=WVnEI557glM Tamil Movie Raja Raja Cholan Full Movie | Sivaji Ganesan
Raja Raja Cholan https://www.youtube.com/watch?v=3m50KbOOnso Tamil Documentary Raja Raja Cholan - Temple | Tanjore temple | Temples of Chola Part-1
Raja Raja Cholan https://www.youtube.com/watch?v=G90Ln_leYac Tamil Documentary History of Raja Raja Cholan
Sekkizhar https://www.youtube.com/watch?v=0nnQF1PdhXY Tamil Movie Thiruvarutchelvar
Vallalar https://www.youtube.com/watch?v=WLv12ZMN0b4 Tamil Movie Arut Perunjothi
Vallalar https://www.youtube.com/watch?v=Uo4eT5xmDRg Tamil Movie Vallalar - Tamil short film
Paramashiva https://www.youtube.com/watch?v=zztzKqHb66c Tamil Movie Thiruvilayadal Tamil Devotional Movie
Paramashiva https://www.hotstar.com/tv/mahadev/s-4 Hindi Serial Devon Ke Dev.. Mahadev
Paramashiva https://epicon.epicchannel.com/tv-shows/devlok-with-devdutt-pattanaik/season-1/s1-e4-shiva English Documentary Devlok With Devdutt Pattnaik
Paramashiva https://www.youtube.com/watch?v=0ni7rBN_hTs Hindi Movie Shiva Mahima Full Hindi Movie I T-Series Bhakti Sagar